
高职院校线上教学质量评价指标体系的构建
添加时间:2021-08-04一、线上教学质量评价指标体系构建的基本原则
教学质量评价在本质上是在教育规律和人才培养质量的基础上,对学生提高理论知识水平及职业能力的一种价值判断。系统、科学、客观、多元的质量评价指标体系对教师教学方法及思路的改进和对学生培养质量的提升都具有重要的指导意义及价值。所以,本研究认为线上教学质量评价指标体系的构建应遵循以下几项基本原则:
1.学习成果导向化
学习成果是学生通过某一阶段学习后最终所能达到的最大能力。教师在授课前明确学习成果,配合多元化、多样化、个性化的学习需求,授课后即可进一步参考成果反馈改进原有的教学设计与教学实施。相对于传统的以教师为中心的教学评价,“学生学习成果导向”强调促进学生学习成果,在价值取向、评价标准、评价指标上均有巨大的差异。
2.评价主体多元化
评价主体的单一化和评价方式的模板化会影响教学评价的全面性。尤其是线上教学质量评价中,由于平台、物理条件、课程性质的不同,更需要多个评价主体共同参与。评价主体应包括教师、同行、督导专家、教学负责人、学生等,对教师的教学工作进行多元化、多维度的评价,督促教师及时通过评价结果对授课方式及方法进行改进,从而提高教学质量。
3.评价内容多样化
与传统教学模式中以对知识点的讲解、课堂组织情况等为主要评价内容不同,线上课程教学评价内容既要体现线下个性自学、课前教学准备、线上教学组织等内容,还要包括各类信息化教学方法的运用、线上教学资源的准备、线上课堂信息交互的情况等评价内容。所以线上教学质量评价应在评价内容上体现多样化,促使教师及学生参与度提升,知识目标和价值观的实现。
4.指标设计科学化
在线上教学评价中,需要根据课堂实际授课情况,针对不同授课环节,应用不同的评价分析方法。具体的评价方法包括:量表评价、问卷评价、成绩评价、观察法评价、基于网络学习监控数据的评价等。所以在评价指标设计过程中,应遵循定性指标和定量指标相结合的原则,将定性指标合理量化,才能做出客观的线上教学质量评价。
二、线上教学质量评价指标体系设计
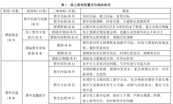
考虑到各专业人才培养目标的不同且不同类别课程之间也存在教学方式的差异性,本研究将课前准备、课中实施、课后学习三个流程阶段纳入评价体系结构。在通过对前期线上课教学中的问题总结分析、专家论证点评之后,最终将线上教学质量评价指标体系设计为3个评价维度,其中包括:课前准备、课中实施、课后效果。其中课前准备维度重点评价课程建设及课程资料准备情况课中实施维度重点评价直播过程中教学质量情况课后效果维度重点评价直播课程完成情况及学生学习情况。每个评价维度按照评价内容进一步分解为8个一级指标和24个二级指标。
三、质量评价指标的确定
1.一级指标
课前准备维度中的一级指标既要评价教师课前对课程教学的目标是否明确、思路是否清晰,也要评价教学方案的设计是否合理,教学准备材料是否丰富。据此,课前准备维度的一级指标可确定为“教学目标与思路”、“线上教学方案设计”和“课前教学资料准备”。
课中实施维度中的一级指标要对课程直播过程中的教学情况或对学生在线答疑的环节进行评价,所以此维度中的一级指标确定为“课中直播教学”。
在线教学质量评价需对教师教学计划的完成情况、课后作业、测试等布置和批改以及教学档案的整理等情况进行追踪评价,所以课后效果维度的一级指标确定为“课后作业”“课后测试”“教学完成情况”“教学档案”。
2.二级指标
(1)课前准备维度下的二级指标
教师在教学目标与思路的设计中需要根据人才培养方案设定教学标准并制定相应课程的授课教案,因此“教学目标与思路”的二级指标可以设定为“教学目标”“教学标准”“授课教案”。在设计教学方案时,教师需根据不同班级情况制定相应的课程授课计划表及内容框架,所以“教学方案设计”的二级指标确定为“授课计划表”“课程内容框架”。教师课前教学资料的准备工作主要包括课件的制作、视频的搜集及录制、课前自学测验题的发布及统计,因此“课前教学资料准备”的二级指标确定为“课件”“视频”“课前自测题”。
(2)课中实施维度下的二级指标
对教师直播教学过程进行质量评价,可以从教师在线上课堂中的组织情况是否良好、教学内容是否重难点突出、理论是否联系实际、教学方法中能否合理运用现代化教学手段、是否遵守教学纪律、授课过程是否精神饱满、解答问题是否耐心细致、学生课堂纪律及课堂氛围是否良好、学生是否具有学习热情、学生学习成果展示是否清晰准确等方面进行。据此,“课中直播教学”维度下的二级指标可以确定为“教学组织”“教学内容”“教学方法”“教学态度”“教学效果”“教学环境”。其中,信息化教学环境是指信息化教学条件下教学媒体作用其中并对教学媒体的作用产生影响的一切外部条件的总和。包括物理环境和精神环境两部分。
(3)课后效果维度下的二级指标
线上教学的课后学习效果维度中,教师应对课后作业合理布置并认真批改,因此“课后作业”的二级指标可以设定为“课后作业布置”与“课后作业批改”。在监测课堂学习效果时,可采用阶段性的实时测试与课程结束后的终结性测试相结合的方法,所以“课后测试”的二级指标可设定为“阶段性测试”与“终结性测试”。
在线上课程的进程中要对课程进度、任务、目标的达成度及学生线上测试的完成情况进行实时监测,所以“教学完成情况”的二级指标设置为“教学任务”“教学目标”“线上测试”。课程结束后要对教学全过程及时总结反思并及时整理相关文档,所以“教学档案”的二级指标设置为“教学反思”“学生学习档案”“教学过程性记录”。
3.权重的确定
综上所述,经过线上教学指标体系的结构、一级指标和二级指标的层层推定,初步构建了线上教学质量评价指标体系。由于权重反映了各个指标在“指标集”中的重要性程度,分析后决定采用德尔斐法确定指标权重,即邀请校内外10名教学管理领域专家依据教学经验并按照质量评价理念,以教学质量为中心、以全员参与为基础,“背靠背”反复填写对指标设置及权重分配的意见并通过求平均值确定最终指标权重。3个维度及一级指标权重之和、每项一级指标下的二级指标权重之和均为1。最终确定指标体系如表1。
(节选自《高等职业教育探索》2021年第2期)